Mentorify

Mentorify

Summary

Mentorify is an app designed to connect mentees with mentors.

I aimed to solve issues in current mentorship platforms, such as information overload, long scrolling, and poorly organized elements by enhancing user experience.

Timeline

January - May 2024

Responsibilities

User Research, Interaction Design, Visual design, Prototyping

Deliverables

Interactive Figma High-Fidelity Prototypes

Project Type

Individual Project

Timeline

5 Months

Responsibilities

User Research, Interaction Design, Visual design, Prototyping

Deliverables

Interactive Figma
High-Fidelity Prototypes


Project Type

Individual Project

Here's a short overview video of the project.

Intro + Research

Design

Research

Detailed Case Study

Detailed Case Study

Research

Project Focus

Overview

Mentorify is an interactive app designed to help students and early-career professionals find mentors, connect seamlessly, and build skills for their future careers.

The Problem

While many mentorship platforms exist, they often overwhelm users with too much information and cluttered interfaces. Mentorify aims to solve this by delivering a clean, engaging, and approachable experience.

Research

Research Goals

  • Understand how users search for and evaluate mentors online.

  • Identify pain points in current mentorship platforms.

  • Explore opportunities to create a clear, approachable, and interactive experience that supports users’ career goals.

🎯 Research Goals

🎯 Research Goals

Problems in Existing Apps

I conducted a heuristic evaluation of popular mentorship platforms to identify usability issues and design gaps. This revealed several recurring problems:

Long Scroll

Long Scroll

It takes too long to find proper information.

  • Text heavy page

  • Inconsistent icons and visual element

  • Does not have a proper information hierarchy

Text Heavy

Text Heavy

  • Every section of the page is text-heavy

  • Disorganized elements

  • Important information is placed at the bottom, resulting in a lack of visual hierarchy.

📑 Competitive Audit

📑 Competitive Audit

Student Survey Insights

📝 Student Survey Insights

I conducted surveys with students and recent graduates to learn what they expect from mentorship platforms. Their feedback helped shape the core design decisions.

  • Many felt overwhelmed by cluttered pages and excessive text.

  • They wanted interactive features like swipe cards and visual filters.

  • A friendly, calming design made them feel more confident connecting with mentors.

👤 Personas

👤 Personas

👤 Personas

👤 Personas

User Stories

👩🏻‍💼 User Stories

The Overwhelmed

Tech Student

As a tech student with a busy schedule of classes and study sessions, I want to quickly browse mentor profiles that clearly highlight skills and experience and offer a fun, interactive interface so that I can confidently choose the right mentor without feeling overwhelmed by too much information.

The First-Time Mentee

As a recent graduate with no formal mentorship experience, I want an intuitive app that recommends mentors based on my interests and goals, and feels engaging and interactive, so that I feel supported and motivated to start my career journey.

My Goals for the project

1

Readable

Use information hierarchy to present relevant information clearly, rather than overwhelming users with excessive details.

2

Navigable

Include interactive features and organize elements in such a way that engages the users and is more interactive.

Wireframes

Ideation

✏️ Paper Wireframes

Assumptions

Before designing Mentorify, I made a few key assumptions to guide initial concepts and priorities:

  • Users are motivated to invest time in finding the right mentor for their career goals.

  • Early-career professionals prefer simple, approachable interfaces over dense, feature-heavy platforms.

  • Clear visual hierarchy and micro-interactions will improve engagement and reduce decision fatigue.

  • Most users will access the platform primarily on mobile devices.

🧩 Assumptions


How Might We

To turn research findings into actionable design directions, I framed a few guiding questions:

How Might We

To turn research findings into actionable design directions, I framed a few guiding questions:

How Might We

To turn research findings into actionable design directions, I framed a few guiding questions:

How Might We

To turn research findings into actionable design directions, I framed a few guiding questions:

🧩 Assumptions


🧩 Assumptions


✏️ Paper Wireframes

Paper Wireframes

✏️ Paper Wireframes

The hand-drawn wireframes contain sketches of the home page, Mentor's page, saved list page, menu navigation, and potential animations.

User Stories

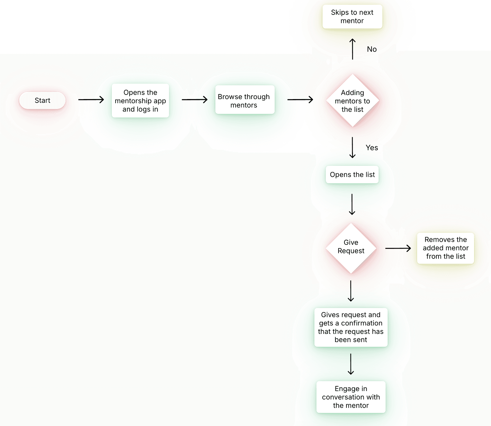
A student opens the app and Signs up or Logs in. Then, the student will be taken to the collection of mentors. Add any mentor to the list.

Once they add the mentors to their list, they can
Give a Request to the mentor and start a conversation
with them.

During this process, users go through an interface that has various interactions and animations, which will engage the users.

User Journey Map

(Click the image to zoom)

User Stories

A student opens the app and Signs up or Logs in. Then, the student will be taken to the collection of mentors. Add any mentor to the list.

Once they add the mentors to their list, they can
Give a Request to the mentor and start a conversation
with them.

During this process, users go through an interface that has various interactions and animations, which will engage the users.

User Journey Map

(Click the image to zoom)

🖼️ Moodboard

Design System

🖼️ Moodboard

I chose "Pastel" and "Soft" colors to set a welcoming, calming, and positive tone.

Sky Blue
#E2EFFA

Sky Blue
#E2EFFA

Warm Beige
#EBD6BC

Warm Beige
#EBD6BC

Lavender
#E7E3FA

Lavender
#E7E3FA

Typography and Style Guide

Text

Style 1

Style 1

Style 2

Style 2

Style 3

Style 3

Roboto

Roboto

Inria sans

Inria sans

Inter

Inter

Button Styles Used

Save

Request for Mentoring

Icons

Home

Saved List

Mentors

Chat

Profile

Card Reveal

This interaction was kept because the user does not have to go back to the Mentor's profile page while they are trying to make a final decision.
I wanted to keep the relevant and important information available to the users when they are making a decision.
I achieved it through the card reveal interaction.

Interactions

Style Decision

Style Decision

I have created two styles to determine which choice would be most suitable. Since I wanted to establish a positive, gentle tone, I chose to go with the light theme.

I have created two styles to determine which choice would be most suitable. Since I wanted to establish a positive, gentle tone, I chose to go with the light theme.

Mentor Reveal

Mentor Reveal

Mentor Reveal

As the user swipes the Card, the Mentor's image will pop out of the circle a bit, and the Job title will be split around their image.

As the user swipes the Card, the Mentor's image will pop out of the circle a bit, and the Job title will be split around their image.

As the user swipes the Card, the Mentor's image will pop out of the circle a bit, and the Job title will be split around their image.

This will attract the users and grab their attention at the same time, decreasing the cognitive load as every job sector has a different color.

This will attract the users and grab their attention at the same time, decreasing the cognitive load as every job sector has a different color.

This will attract the users and grab their attention at the same time, decreasing the cognitive load as every job sector has a different color.

Style Decision

I have created two styles to determine which choice would be most suitable. Since I wanted to establish a positive, gentle tone, I chose to go with the light theme.

Card Reveal

Card Reveal

This interaction was kept because the user does not have to go back to the Mentor's profile page while they are trying to make a final decision.

I wanted to keep the relevant and important information available to the users when they are making a decision.

I achieved it through the card reveal interaction.

This interaction was kept because the user does not have to go back to the Mentor's profile page while they are trying to make a final decision.

I wanted to keep the relevant and important information available to the users when they are making a decision.

I achieved it through the card reveal interaction.

This interaction was kept because the user does not have to go back to the Mentor's profile page while they are trying to make a final decision.
I wanted to keep the relevant and important information available to the users when they are making a decision.
I achieved it through the card reveal interaction.

Browsing Mentors

Browsing Mentors

Part 1: The user can browse the mentor section and find mentors based on their domain or area of expertise.

Adding Mentor to the list

Part 2: A mentor can be added to the list after browsing their profile.

Designs

Viewing the Saved List

Part 3: Swipe → Shows short information about the mentor.

Giving Request to the Mentor

Part 4: Once a request is sent to the mentor, a confirmation appears.

Design & Testing

Browsing Mentors

Browsing Mentors

Part 1: The user can browse the mentor section and find mentors based on their domain or area of expertise.

Adding Mentor to the list

Adding Mentor to the list

Part 2: A mentor can be added to the list after browsing their profile.

Viewing the Saved List

Viewing the Saved List

Part 3: Swipe → Shows short information about the mentor.

Giving Request to the Mentor

Giving Request to the Mentor

Part 4: Once a request is sent to the mentor, a confirmation appears.

🧪 Usability Testing

To evaluate the effectiveness of the Mentorify prototype, I conducted quick usability testing sessions with 10 students and early-career professionals. Participants were asked to complete common tasks, including browsing mentors, saving profiles, and initiating a chat.

Key observations:

  • Users found the card-based mentor profiles easy to scan and less overwhelming compared to text-heavy alternatives.

  • The swipe-to-save interaction was consistently described as intuitive and satisfying.

  • Some participants suggested clearer visual feedback when saving or removing mentors.

Overall, the testing confirmed that the simplified hierarchy and interactive elements improved clarity and engagement.

Reflection

🪞Reflection

This project reinforced the value of thoughtful information design.

I learned how crucial it is to balance clarity and engagement without overwhelming the user.


Iterating on visual hierarchy and micro-interactions was challenging but rewarding.

Each design choice—from typography to animation—made a measurable impact on how approachable the experience felt.

📚 Next Steps

Conduct usability testing with students and early-career professionals to validate the design and gather feedback on clarity and engagement.


Iterate based on findings and explore additional personalization features like mentor recommendations.

🛤️ Next Steps

  • Conduct more usability tests with a broader group of users to validate improvements.

  • Refine micro-interactions and visual feedback for better clarity.

  • Explore personalization features like mentor recommendations.

  • Optimize the mobile experience for accessibility and consistency.


Interested in more?

Interested in more?

Explore additional case studies showcasing my approach to user research, interaction design, and creating meaningful experiences.

Other Projects

Other Projects

Other Projects

© 2025 Priyadharshini Gopalakrishnan | Designer | priya.gops12@gmail.com

© 2025 Priyadharshini Gopalakrishnan | Designer | priya.gops12@gmail.com

© 2025 Priyadharshini Gopalakrishnan | Designer | priya.gops12@gmail.com